
«Цессионарий»: система для работы с просроченными задолженностями по кредитам
Заказчик — МФО «Лайм Займ». С 2014 года вместе с нами запустила четыре сервиса онлайн-кредитования — в России, Польше, ЮАР и Мексике.
В компании есть отдел, который занимается истребованием долгов через суд. Вместе с аналитиками «Лайм Займ» мы создали для этого отдела рабочий инструмент — систему «Цессионарий».
За время использования в «Цессионарии» появились новые фичи, о которых мы рассказали в другом материале.
О проекте
Команда LIME
Менеджер проекта
Евгений Морякин
Команда fuse8
Тимлид
Фёдор Киселёв
Бэкенд-разработчики
Сергей Васнин
Андрей Питиримов
Елена Фёдорова
Анастасия Москаленко
Елена Пермякова
Ирина Маковецкая
Максим Захаров
Бизнес-аналитик проекта
Кирилл Ефимов
Дизайнер
Владимир Лысов
Фронтенд-разработчики
Владимир Лысов
Юлия Поспелова
Тестировщик
Максим Шумаков
Мы работали над «Цессионарием» по системе аутстаффинга: аналитики заказчика подготовили подробное техническое задание. На нас была разработка и UX-дизайн интерфейса «Цессионария».
Подготовительный этап
Проблемы отдела судебного взыскания
Истребования долга по цессии — сложный процесс. Любое дело проходит через множество этапов — сбор пакета документов, переписка с ведомствами, судебные разбирательства, передача решений приставам… На некоторых из них требуется подключение новых специалистов, и абсолютно на каждом — много бумажной работы. При этом, сотрудники отдела одновременно ведут тысячи дел.
В «Лайм Займ» нам рассказали, с какими проблемами сталкиваются специалисты по судебному взысканию каждый день:
- потеря и долгий поиск документов по делам из‑за больших объёмов работы и отсутствия централизованного хранилища;
- усложненная коммуникация из‑за того, что на разных этапах за одно дело отвечают разные люди;
- невозможность быстро сориентироваться, на какой стадии находится дело и каким должен быть следующий шаг из‑за сложного процесса истребования долга по суду.
Цессия — переуступка права. В данном случае — права требования долга по кредиту.
Задача «Цессионария» — решить эти проблемы, ускорить и упростить одновременное ведение тысяч дел, автоматизировать процессы.
Техническое задание
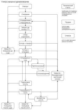
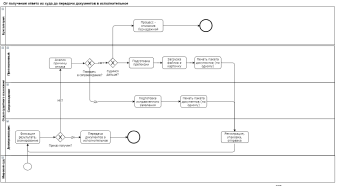
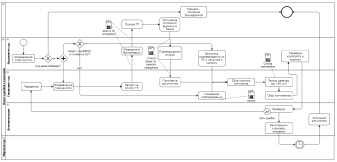
В техническом задании аналитики «Лайм Займ» подробно описали все этапы, через которые проходит любое дело, и кто из сотрудников отдела ответственен за каждый из них.
На схемах зафиксировано, как идёт работа над любым делом, попавшим в отдел на истребование.
Мы изучили ТЗ, вникли в бизнес-процессы отдела судебного взыскания, оценили объём работ и приступили к созданию системы «Цессионарий».
Разработка
Основой «Цессионария» стали статусы судопроизводства. Это — воркфлоу системы. Вокруг них была выстроена вся функциональность.
Мы разбили проект на задачи и распределяли их с помощью канбан-доски. Прогресс отслеживали по диаграмме Ганта.
На разработку ушло 5 850 часов: из них 4590 — на бэкенд, 800 — на фронтенд и 460 — на тестирование.
«Цессионарий» разрабатывался с использованием .Net Core 3.0, MSSQL Server, EF Core и Docker.
Основной нашей задачей на проекте была разработка. Но наши фронтендеры пошли дальше. Они с нуля создали дизайн интерфейса системы и подобрали подходящие цветовые схемы — чтобы многочисленные формы и таблицы «Цессионария» стали легкими в восприятии.
Отдельное внимание мы уделили тёмной теме. «Цессионарий» — это рабочий инструмент. Важно, чтобы сотрудникам отдела было комфортно пользоваться им в течение всего рабочего дня. Тёмная тема снижает нагрузку на глаза в вечернее время, когда естественного освещения не хватает.
А ещё, по личной инициативе одного из наших фронтендеров, у «Цессионария» появился логотип — профиль Фемиды на алом поле в стиле pixel art.
Внедрение
«Цессионарий» — это уникальный продукт. Он разработан под устоявшиеся в компании процессы работы с долгами. Поэтому и внедрить его было не сложно. Да, сама система для сотрудников отдела была в новинку, но знакомый воркфлоу облегчил её понимание.
Внедрением «Цессионария» занималась команда со стороны заказчика. На обучение всех сотрудников отдела ушло около двух часов — интуитивно им всё было сразу понятно. Сейчас отдел взыскания свободно ориентируется в системе.
Результат
«Цессионарий» облегчает и систематизирует работу с просроченными задолженностями.
Хранит всю информацию и документы по делам, поступившим в отдел на истребование.
Что умеет Цессионарий
- Позволяет вручную прикрепить к делу корреспонденцию: сотрудник подгружает в дело сканы писем и документов, которые есть исключительно на бумаге.
- Генерирует ряд документов: выписки из договоров цессии, заявления на выдачу судебных постановлений.
- Назначает нового ответственного сотрудника при переходе с этапа на этап.
- Сортирует и ищет дела в общей базе по нескольким параметрам: внутреннему ID, номеру договора, кредитору, статусу иска и другим.
- За раз готовит к печати пакеты документов сразу по нескольким делам.
- Уведомляет Бюро кредитных историй о заключении договора цессии, поступлении платежей, полном погашении долга или его списании.
Достигнутые цели
Система «Цессионарий» ускорила работу сотрудников отдела судебного взыскания:
— до запуска «Цессионария» в рамках первичной подачи отдел готовил 8-10 тыс. заявлений в месяц;
— после запуска — на 20% больше.
«Цессионарий» навел порядок в отделе судебного взыскания — весь пул дел и документов по ним теперь хранится в одном месте, поэтому их потеря на каком-либо из этапов исключается.
Система внесла прозрачность в процесс: сотрудники быстро находят нужное дело по фильтрам, понимают, на какой стадии оно сейчас находится, и что нужно делать дальше.
Значительно увеличилась скорость обработки и подготовки печатных материалов. «Цессионарий» делает выборку по делам на одной стадии и «склеивает» весь пакет документов по ним в один файл. Остается лишь отправить его на печать, рассортировать по конвертам и разослать по судам. Раньше пакеты документов по каждому делу приходилось собирать и печатать отдельно.
больше дел в месяц готовят сотрудники отдела взыскания с помощью «Цессионария»
Отзыв клиента
«Цессионарий» автоматизировал часть бизнес-процессов отдела судебного взыскания. Поэтому значительно увеличилась скорость работы наших сотрудников. Нам также удалось решить проблему бумажных завалов – теперь документы распечатываются непосредственно перед отправкой, а не заранее. С помощью «Цессионария» мы добились максимальной актуализации данных к моменту отправки (например, в сумме долга клиента) и исключили часть рудиментарных ручных действий со стороны специалистов. Что касается работы с fuse8, тут у нас впечатления исключительно положительные: команда организована и достаточно автономна — нет необходимости в постоянном контроле.